近日,美团官方宣布,11月起,美团骑手养老保险补贴率先覆盖全国,向全部骑手开放。
消息传出后,社交平台上有骑手分享自己的补贴到账截图,有骑手询问怎么交社保,也有骑手着急地问“我能不能交”。
事儿的确是个好事儿,但让人没想到的是,一个企业给骑手发补贴,能引发骑手群体这么强烈的共鸣。
从实用性角度,美团这样更加灵活的补贴方案确实也更适合大部分骑手。具体来看,美团初步建成的覆盖数百万骑手的多层次福利保障网一共有三层:
第一层是养老保险+“骑手工伤险”+意外伤害险组成的基础保障,覆盖全国全部美团骑手;
第二层是由大病关怀保障、子女教育基金、职业转型教育基金等构成的进阶保障,首次覆盖全部骑手及其家人,大病关怀等保障甚至还包括了其他平台骑手;
第三层是工作餐、年度免费体验、旅游补贴、女性骑手两癌筛查等工作福利。
另外,考虑到很多骑手有照顾家庭、过渡就业等特殊需求,今年美团还首次将骑手家属子女也纳入其中,这不仅解决了骑手保障的刚性需求,还满足了弹性需求。
“美团方案”为啥值得夸?

在中国,新就业形态劳动者共有8400万人,过去在工作中没有缴纳社保,更谈不上其他福利保障。外卖骑手作为典型的灵活就业者,要满足其对当期收入和长期保障的综合考量,降低参保门槛与缴费负担,增强其获得感,难度可想而知。
如今,美团建立的骑手福利保障体系,让骑手成为灵活就业人群中第一个被规模化解决社保问题、建立行业保障体系的职业类型,且惠及数百万人,这放在全球范围内没有先例。
一直以来,灵活就业者社保问题在全球都是个难题,欧美国家尝试过多种模式,但效果有限。
在发达国家,灵活就业者通常需要自行承担社保费用,但缺乏有效激励机制;在发展中国家,社保覆盖更是远远不足。
国外的外卖平台如Deliveroo、ubereats、grab、DoorDash 、Grubhub(亚马逊投资)、Postmates、Baedalui Minjok、99food等均没有可以参考借鉴的社保方案。
美国的外卖平台(如Uber Eats、DoorDash、Grubhub)普遍将外卖员归类为独立承包商,而非正式雇员,因此不提供包括社保在内的传统员工福利。在这种情况下,美团的方案无疑有极强的开创性,在全球都有借鉴价值。
美团京东给外卖员交社保,有何不同?
今年来,外卖圈给骑手交社保这事已经吵了好久。几个大平台都有动作,但事态推进这么快,确实出乎意料。
今年二月京东进军外卖市场,宣布为少部分全职外卖骑手缴纳五险一金,抢风头在搞,后来宣称要再招超5万名全职外卖员,足额全部缴纳五险一金。但仔细看就会发现,京东的社保方案只覆盖15万左右的专职骑手。
但是,美团却稳步在给骑手送福利,如今成了第一个给所有骑手都安排社保补贴的平台了。
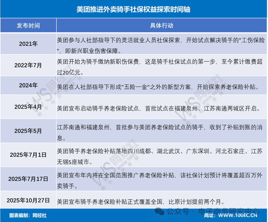
同样是给骑手交社保,论起先后顺序,美团其实是第一个。美团2021年就开始参与人社部指导下的灵活就业人员社保探索,最开始有的是“工伤保险”,2022年7月开始至今,为超1300万人次骑手缴纳新职伤保费超过20亿元。

有了短期风险保障的职伤险后,美团逐步向养老保险等险种有序试点。2024年,美团在人社部指导下形成“五险一金”之外的新型方案,2025年上半年启动“参保补贴”试点,同期京东外卖开始为全职骑手缴纳五险一金,随后饿了么跟进。
对比京东美团两者社保模式,定位存在不同。
京东给外卖骑手提出的,是固定工作模式,要全职才有社保,京东在2025年为十几万全职骑手缴纳五险一金,并未覆盖110万兼职骑手。
美团为骑手提供的是灵活就业模式,只要收入达标就可领取参保补贴,不管你是否还在其他平台兼职,或在时间和地域上有流动。它不局限于自家平台,面向全行业向所有骑手开放,不设三六九等,包含了上千万的灵活就业群体。

从这里可以看出两者的体系不同。京东模式是基于传统劳动二分法,即小部分骑手入围,100多万兼职骑手没有相关保障。
美团是基于劳动三分法,面向数千万灵活就业群体提供的方案,理论上只要达标,任何骑手都可领取补贴,不分签约和不签约,完全规则透明、广泛适用。
这意味着美团要投入的成本根本不是其他平台可以相比。
根据业内专家孙宁推算:美团月均有单骑手就超过300万人。就算每人补贴500块,一个月也要15个亿,一年就是180亿起步,绝不是一笔小数目。虽然现实中骑手的情况各不相同,但美团宁愿牺牲利润也要补贴骑手的决心,可见一斑。
我们从美团的福利保障来看,很多也都是开创性的。
比如,新职伤,美团是行业里最早开始试点的,2022年就已经在为骑手缴费了。
养老保险补贴,美团率先将覆盖面扩展至全国,而不只是少部分骑手。还有超时免罚、大病关怀、交通安全奖,都是美团率先推出,其中超时免罚美团在2024年12月就已开始试点,2025年全面取消,饿了么、京东等平台都晚于美团,在2025年纷纷宣布跟进。
美团将解决行业痛点落到实处,骑手成灵活就业群体中“悄悄变好”的标杆
总结来看,美团兑现了它对骑手、公众的承诺,给骑手带来了三大价值:
其一是公平:它向所有骑手开放,不设三六九等,在公平上迈出了一大步。
其二是普惠:既包括全职兼职,还包括骑手家人,大病关怀等甚至还包括了其他平台骑手。
其三是可持续:它是循序渐进的方案,不是脱离实际搞营销。
美团建立的骑手福利保障体系,是直接解决了数百万骑手的基础保障问题,而不是京东淘宝解决几十万人的保障,且不分兼职全职,在当下,网上不少骑手晒出截图,都已经领了几个月社保补贴了。

47岁的唐师傅收到补贴后他立即向身边的同事推荐。“这个政策好,对我这种坚持交社保的人来说,等于每个月加薪500块了”。
广东广州、黑龙江哈尔滨等多地骑手给记者算了笔账,一年补贴下来,可拿到6000多元。
某业内人士指出:“不论你是不是全职,不论你今天在跑美团,明天去跑饿了么,这个社保都能延续,这才是符合灵活就业群体实际情况的模式。”这就是“普惠”,不是立标杆、不是镀金,而是照顾最大多数人的保障。”
当下我国劳动法律框架正在向“劳动三分法”转型,网经社电子商务研究中心主任曹磊认为,美团骑手社保补贴覆盖全国,是外卖行业乃至整个灵活就业领域的一个重要里程碑。这一举措不仅解决了外卖骑手的基础保障问题,更开创了灵活就业者保障的新模式。
曹磊表示,美团骑手社保补贴覆盖全国的意义,远不止于外卖行业本身。作为首个覆盖全部骑手的保障体系,美团的方案为解决灵活就业者社保问题提供了可复制的模式,具有重要的借鉴意义,为全球解决灵活就业者社保问题提供了中国方案。
这样的一个大规模的覆盖相当于解决了行业标准与行业困境问题,骑手真正已经成为一份正规的职业了。
根据中国新就业形态研究中心发布的《2024中国蓝领群体就业研究报告》,2024年蓝领群体规模达4.25亿人,月嫂、货车司机、外卖员月收入水平位列前三,外卖员在收入上在蓝领群体中已是第一梯队,如今,外卖员也是蓝领/灵活就业群体里保障最好的一群人了。
作为对比,网约车司机、货车司机、餐厅员工,至今行业都没有为他们建立保障体系。骑手还超过了一些大众认知里更光鲜的准白领职业。

结语:
有外卖骑手表示,以前总觉得这行是青春饭,现在终于能安心规划未来了,以后跑单心里更踏实了。
美团为骑手社保收了个尾,和其他职业比较,骑手的职业保障在蓝领群体中属于第一梯队。这个开头或将推动更多改变,让每一个辛勤工作的人都能安心奔跑在城市里,都有了奋斗的底气。
红包分享
钱包管理

